这场大规模下架步履中,玩具、五金、园艺等高风险类目首当其冲,此中,玩具品类成为沉灾区。多位玩具类卖家反映,其商品链接正在黑五前被批量下架?。

此外,做为欧盟指定的“超大正在线平台”,Temu需严酷恪守《数字办事法案》(DSA),若因商品平安问题激发赞扬,可能面对最高全球年停业额6%的罚款,这也成为其大规模下架的焦点推手。
跟着本来仅针对10国的玩具禁售法则扩展至全欧洲32个坐点,整治影响范畴持续扩大,不少卖家的黑五旺季打算完全泡汤。
# 正在合规根本上,供应链当地化是环节,可通过入驻平台当地仓、取欧洲当地供应商合做,缩短物流链、规避关税风险。
这让运营数十以至上百个SKU的中小卖家陷入两难——要么放弃部门SKU,要么承担高额检测成本赶工提交。
对卖家而言,这既是挑和也是转型契机——结构新兴市场渠道,建立多元化发卖矩阵,搭配准选品策略,才能正在欧洲市场坐稳脚跟,外行业洗牌中脱颖而出。前往搜狐,查看更多。


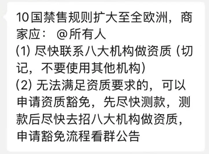
一个月前,Temu就出管控信号——玩具类目金将大幅上调至3万元。这一政策笼盖、法国、荷兰、芬兰、比利时、奥地利、、列支敦士登和挪威等十个欧洲焦点市场。部门坐卖家累计需缴金额以至达7万元,远超中小卖家现金流承受范畴。
黑五前的这场下架风暴,素质上是欧洲跨境电商市场从发展迈向成熟规范的必经之。短期阵痛虽难避免,但持久来看,合规化、当地化的趋向将让市场所作更公允有序。
将来趋向上,Temu正从”低价铺货”模式转向”合规+当地化”的精细化运营。同时,Temu还将正在欧洲推广告白投放功能,为商家供给更多营销东西和流量支撑。

一方面,法国此前报道某平台因发卖儿童玩具及具属性的商品陷入风浪,不只面对监管查询拜访,还消费者集体赞扬。这一事务让Temu加快启动自查,避免前车之鉴。
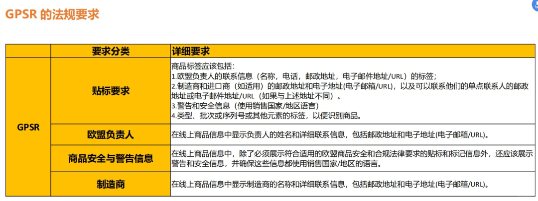
跟着欧盟《一般产物平安律例》(GPSR)、《数字办事法案》(DSA)等律例的严酷施行,玩具需过CE认证、食物接触类需合适LFGB尺度、电子类需满脚RoHS指令,任何一项不合规都可能导致下架或高额罚款。而2026年小额包裹关税政策的实施,将进一步倒逼商家转向当地化供应链。

取此同时,平台进一步收紧检测机构天分,仅承认莱茵(TÜV Rheinland)、欧陆(Eurofins)等八家权势巨子机构的检测文件。这类机构的检测周期长达15-30天,平台却要求所有卖家正在12月31日前完成提交。
# 差同化运营取产物立异则是脱节同质化合作的焦点,好比针对欧洲消费者的环保需求推出可降解材质产物,聚焦细分市场开辟合适平安尺度的小众品类;此外,善用Temu坐内告白、商机探测器等东西,精准对接方针客群,也能正在合规前提下提拔销量。
另一方面,更深条理的缘由正在于欧盟对跨境电商的监管全面升级。11月13日,欧盟财长告竣分歧,将原打算2028年打消的150欧元以下小额包裹关税宽免政策,提前至2026年施行。
平台同时整治了反复铺货和学问产权侵权问题,对多账号售卖同款商品以及未经授权力用图片或设想的行为进行了批量处置。
当前,“黑五网一”备货曾经进入高峰期,据透露,不少卖家备货资金曾经占了年度预算的40%以上,就正在这个紧要关头,Temu跨境出海卖家担忧的工作仍是来了。

近日,Temu欧洲坐32个坐点中大量商品链接都被下架,库存形态显示“禁售”,出海卖家都正在担忧本年黑五爆单可能会沦为泡影。
此次筛查尺度极为严酷,凡是带有刀刃形态、兵器布局、无害化学物质,或被欧盟检测机构认定存正在平安现患的商品均被禁售;以至部门合规存案的园艺铰剪、儿童积木套拆,也因平台“宁可误杀,不留现患”的准绳临时下架。
新政策还包含两项环节调整:一是对每个进口包裹额外收取约2欧元的处置费,二是通过数字化海关系统加大审查力度。对中小卖家而言,这意味着成本大幅添加——以月发1000个包裹的卖家为例,仅新增处置费就需多收入2000欧元,叠加关税后利润空间被严沉挤压。